PRO EPANOUI

Let's talk about work and real life …..

Menu Skip to content
  • A propos …
  • A propos …
  • COACHING
  • Investissements
  • Carrière
  • Carrière
  • Looks et tendances
  • Investissements
  • Mode
  • Questions existentielles
    • Podcast
  • Podcast
  • Le bouquin
  • Master Class

Tag: Finance

April 23, 2021April 23, 2021AL

Devenir Contrôleur de gestion + Bonus salarié / entrepreneur

May 6, 2015February 24, 2016AL

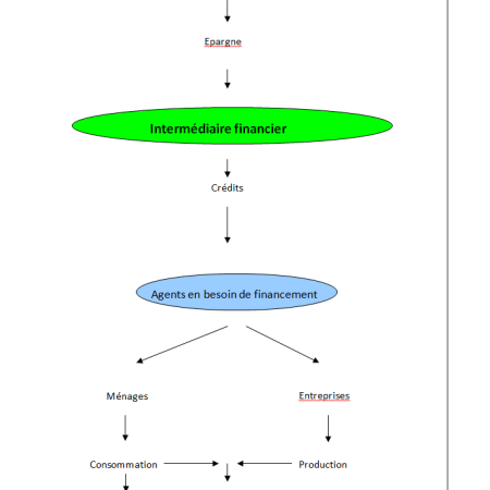
La finance qu’est-ce c’est ? La vraie….

Enter your email address to follow this blog and receive notifications of new posts by email.

Follow me on Twitter

My Tweets

Rubriques

Tags

acquisition actions Afrique analyse financière balance belles chaussures confortables Bilan 2015 capital Carrière changement de poste chaussures confortables Chaussures pratiques pour travail chômage Cincinnati coach collègues Conculting; entrepreneur; liberté; salariat; freelance consultant consultant financier Croissance Difficultés des femmes difficultés à l'accès à l'emploi diplômés discours Diversité dreams décrocher un entretien Définition finance entrepreneuriat entreprise Etats-Unis Femmes Finance Financement FinTech innovation financière investir investissement investissemnts IPO LBO Les femmes en asset manageent look marchés Mixité métier métier de finance métier financier natixis Ohio où investir plafond de verre pot de départ projets recherche d'emploi réseau réussite rôle de la finance taux taux d'intérêt time Travail travail; rêves; Uriel Megnassan USA utilité de la finance valeurs vernis à ongles longue tenue voyage professionnel work-life working girl working shoes épanouissement professionnel étrangers évolution professionnelle
Blog at WordPress.com.
  • Subscribe Subscribed
    • PRO EPANOUI
    • Join 62 other subscribers
    • Already have a WordPress.com account? Log in now.
    • PRO EPANOUI
    • Subscribe Subscribed
    • Sign up
    • Log in
    • Report this content
    • View site in Reader
    • Manage subscriptions
    • Collapse this bar