Les origines de la finance remontent tout aussi loin que celles des activités marchandes. Depuis que les hommes « font des affaires », achètent, produisent ou vendent, ils ont toujours eu besoin d’obtenir des ressources complémentaires pour réaliser leurs activités, et besoin de conserver ou de faire fructifier le profit découlant de ces activités. D’où l’utilité intrinsèque de la finance précisée par Pierre Noël GIRAUD (2004) :
- « Rassembler l’épargne dispersée pour l’affecter à des projets d’investissement dont l’envergure et le risque dépassent ce qui est à la protée de fortunes individuelles ;
- Offrir à cette épargne une grande variété d’instruments différents par leur couple rentabilité/risque, donc organiser un vaste marché d’échanges de risques inhérents à tout investissement productif »
En d’autres termes, les activités financières n’ont que deux objectifs principaux.
Le premier est celui de collecter l’épargne des agents en surplus de financement. Pour ce faire, une panoplie de produits est proposée à ces agents qui choisissent en fonction de leur aversion au risque. Ainsi, ils pourront investir dans des comptes d’épargne (actifs les moins risqués… et moins rémunérés :-), des obligations, des actions (un peu plus risqués… et donc offrant plus de potentiel de gain), des produits d’assurance, des OPCVM (risque collectif).
Le second rôle de la finance est d’octroyer cette épargne collectée à des personnes en besoin de financement, à des personnes dont le patrimoine propre paraît insuffisant pour développer une activité, ou pour subvenir à leurs besoins de consommation. Ainsi il existe des prêts à court, moyen ou long terme, pour acquisition d’immeubles, de voitures, de maisons, d’entreprises, etc…
Afin de réaliser ces deux objectifs, une institution fut créée depuis l’antiquité: la banque. On lui attribue le rôle de moteur de la croissance. En effet, grâce aux fonds qu’elle collecte, la banque octroie des crédits d’investissements ou de consommation. Les crédits d’investissement financent les entreprises, leur permettant ainsi de produire et de recruter. Les crédits de consommation augmentent le pouvoir d’achat, incitant les gens à consommer. Au final, si la production augmente et la consommation aussi, c’est toute l’économie qui est gagnante et la croissance s’en suit. Petit à petit le rôle d’intermédiation bancaire a perdu son envergure, surtout en ce qui concerne le financement des entreprises.
En effet, depuis la création des marchés financiers dans les années 1980, les agents peuvent investir directement dans des actions ou obligations des entreprises cotées. Mais même si ce financement est dit « direct », les agents passent toujours par des experts en conseil financier ou en gestion d’actifs, et ces derniers sont appelés intermédiaires financiers (les Banques qui en font leur métier par excellence ; les companies d’assurances ; les caisses de retraite ; les sociétés de bourse ; les sociétés d’Asset Management, de gestion de patrimoine)
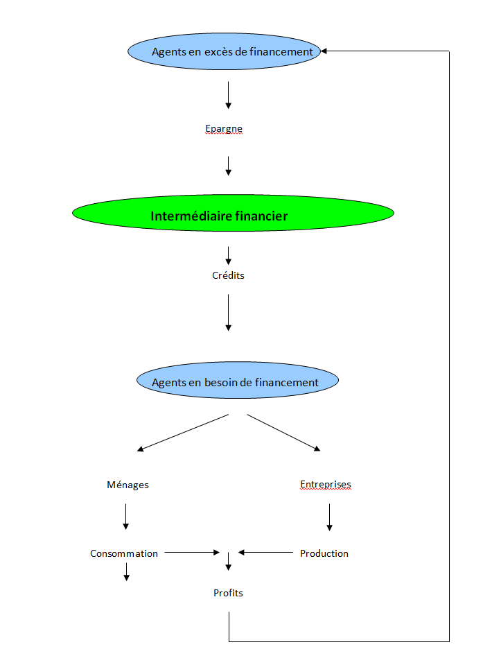
Le graphique ci-dessous illustre clairement le métier de ces intermédiaires financiers et partant, le rôle de la finance dans l’économie.
A travers ce schéma, on comprend très bien que les activités financières sont au cœur de l’économie réelle : elles font circuler l’argent des mains des personnes en excédent vers celles des personnes en besoin. Les crédits accordés financent la production et soutiennent en même temps la consommation, ce qui permet aux entreprises de réaliser des bénéfices qui seront par la suite investis en épargne, et le cycle recommence.
Ainsi décrite, la vocation essentielle de la finance paraît saine : collecter l’épargne pour octroyer des ressources aux activités de consommation et de production.
Cependant, au fil des années, un écart insensé s’est créé entre la sphère financière et l’économie réelle ; en effet, des produits dérivés de plus en plus complexes ont été créés, puis il y a eu des bulles spéculatives, générant d’énormes crises financières.

